Instance Verification Kit (IVK)
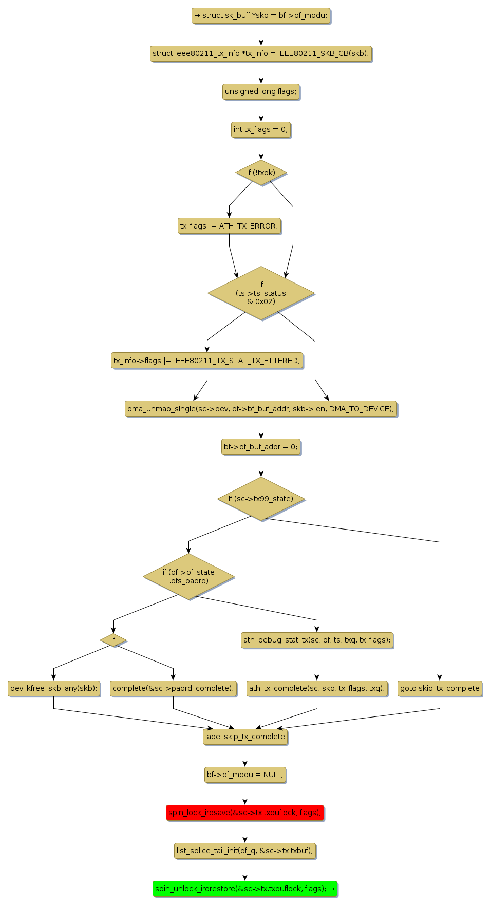
spin lock @ [64288+44+/linux-3.19-rc1/drivers/net/wireless/ath/ath9k/xmit.c]
Instance Signature: txbuflock
|
The Matching Pair Graph:
|
|
Function Name
|
Control Flow Graph (CFG)
|
Events Flow Graph (EFG)
|
Source Correspondence
|
|
ath_tx_complete_buf
|
|
|
[63196+19+/linux-3.19-rc1/drivers/net/wireless/ath/ath9k/xmit.c]
|